近日,延边大学经济管理学院全兰姬团队在国际权威期刊《Journal of Hospitality Marketing & Management》(中科院1区,影响因子11.0)上发表题为“When norms meet innovation: how pro-social, self-interest, and normative motives shape lab-grown meat acceptance in restaurants”的研究论文,延边大学为该论文的通讯单位。该研究融合规范激活理论(NAT)与理性行动理论(TRA),系统探讨了餐厅消费者对实验室培育肉的接受机制,揭示了亲社会动机、自利动机与规范性动机如何共同作用于消费意愿,为政策制定者与营销人员应对消费者疑虑、推动人造肉市场发展提供了实践启示。

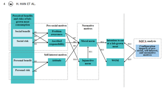
实验室培育肉,亦被称为培养肉、细胞肉或清洁肉,已从早期的技术讨论逐渐进入餐饮消费场景。尽管其关注度不断提升,但酒店与餐饮领域相关研究仍较为匮乏。本研究创新性地构建了一个整合性理论模型,深入剖析消费者在餐厅环境中接受实验室肉类的复杂决策机制。研究发现,消费意愿并非由单一因素决定,而是亲社会动机(如感知社会效益)、自利动机(如感知个人利益与风险)以及规范性动机(如道德规范与指令性规范)三者交织作用的结果。结构方程模型分析表明,社会效益可增强消费者对环境问题的认知,个人利益有助于形成积极态度,而真正驱动消费意愿与口碑传播的核心动力,则源于内在的道德规范。

研究进一步运用模糊集定性比较分析(fsQCA),识别出多条引致高消费意愿的因果路径。尤为值得注意的是,即使消费者对问题认知不足或个人态度趋于消极,只要其内在道德规范足够强烈,同时感知到的社会压力较小,仍可能表现出较高的消费意愿。这一发现突破了“认知先于行为”的传统理论框架,凸显出道德信念在行为驱动中的关键作用。在口碑传播方面,fsQCA分析同样揭示,高道德规范与强责任归属的结合,即便在指令性规范较弱的情境下,仍可有效激发消费者的主动推荐行为,而不必然依赖高度问题意识与社会压力的共同作用。

在实际应用中,餐饮管理者应着力改善实验室肉类的负面形象,积极传递其在可持续性与营养品质方面的优势,以逐步转变消费者对肉类必须源于自然生长的传统观念。本研究不仅确认了道德规范在推动创新食品接纳过程中的核心地位,更揭示出消费者决策中存在的“多重并发因果”与“等效路径”现象。因此,餐饮企业在推广实验室培育肉时,除强调其环保价值与健康益处之外,更应注重培育消费者的道德认同,并策略性地引导社会期望,从而有效促进消费行为与口碑传播的双重提升。

本研究由延边大学博士科研启动基金项目(社会科学领域)(编号:2024XBS04)以及韩国科学技术信息通信部(MSIT)、信息通信技术规划与评估研究所(IITP)“元宇宙高端人才支持计划”(IITP-2024-RS-2023-00254529)共同资助。
文章信息
文章题目:
When norms meet innovation: how pro-social, self-interest, and normative motives shape lab-grown meat acceptance in restaurants
题目译文:
当规范与创新相遇:亲社会动机、利己动机与规范动机如何影响餐厅中培育肉的接受度
发表期刊:Journal of Hospitality Marketing & Management
期刊译文:酒店营销与管理杂志
在线发表时间(Available online):2025年10月9日
第一作者:韩熙燮
通讯作者:全兰姬
论文DOI:10.1080/19368623.2025.2567264
论文链接:
https://doi.org/10.1080/19368623.2025.2567264(收费链接)
作者简介:全兰姬
全兰姬、女、博士、延边大学经济管理学院讲师。研究方向为消费者绿色行为、绿色酒店、可持续发展旅游、未来食品(培养肉)。图们江A类青年学者、吉林省E类人才。
(责编:延边大学图书馆一流学科情报服务中心 初审:柳燕华 复审:申香春 终审:崔香淑)